tiktok英国直播原生ip_tiktok英国直播原生ip

图片[1]-tiktok英国直播原生ip_tiktok英国直播原生ip-新闻-JiSu-提供TikTok直播专线,SDWAN专线,TikTok线路,原生ip,节点,SD-WAN

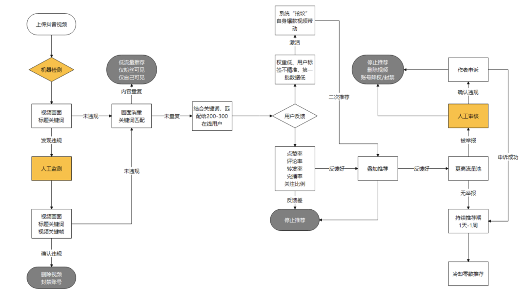
通过这张图,我们大概可以知道 ,上传视频后,首先是 违规 以及 查重 决定了会不会有播放。其次有播放后,系统推荐的第一批200-300人的反馈决定了后面的推送。所以其实内容还是重中之重的!

如何破解0播放与低播放

哪些原因会导致0 播放或者低播放呢?

-环境问题 10%

-内容问题 60%

-运气问题 30%

-环境问题 10%:网络环境问题其实很少出现,ip一般不会那么容易出现太大问题,大家经常去检测一下自己的网络

1.手机恢复出厂设置

2.所属网络被标记

3.发布时候ip漂移

-内容问题 60%:主要问题,即使再国外质量内容差不视频播放量也非常低。所以提升内容很重要。

1.搬运重复

2.质量不佳(3秒内滑走不计量)

-运气问题 30% :第一个阶段流量池存在明显的随机性


18. 搬运去重经常不到位,一些实操经验分享

1.合拍 DUET :(不会100%给流量)原理是:有50%内容和原视频不一样,

相当于去重操作。 

合拍进阶玩儿法:四宫格 /上中下,去重更彻底

合拍的进阶玩法,其实是把原来合拍去重50% 变成去重75% 系统的通过率会更高。

合拍一般是别人的视频占一半,自己的视频占一半,两个视频拼接。进阶玩儿法

:你可以找四个视频,3个视频去做拼接。拼接的视频越多,去重效果越好,绿幕

大家可以多尝试,发布视频的时候加一个这个特效不露脸都是可以的。

2.绿幕 :greenscreen

上传视频的时候选择这个特效

图片[2]-tiktok英国直播原生ip_tiktok英国直播原生ip-新闻-JiSu-提供TikTok直播专线,SDWAN专线,TikTok线路,原生ip,节点,SD-WAN

3.手动深度混剪

镜像

变速

修改分辨率

砍头去尾巴

倒放

画中画

改变尺寸(在去重中效果最好)

多段视频混合(在去重中效果最好)

鬼手剪辑

剪映(非常好用)

注意:单个账号不会触发查重(同一个视频可以再发一次)

跨账号必定查重

19. 如何提高完播率,完播率对于视频爆不爆非常关键

开头黄金3秒

提前引导

文案(反问句/文案放大贴纸)

可以灵活使用 :贴纸插件sticker

操作:选择poll,选择的是 投票功能,发布之后,用户看到你的视频,可以直接点击 yes or no ,增加了互动性

20.【小店带货视频从0-1运营sop】

不被判定是搬运就是原创

原创不一定高播放(内容至上)

先模仿再超越

并不是一定要完全自己去拍摄创作才叫原创

SOP

1.找对标

2.去水印

3.去重

4.上产品

5.发视频挂链接

6.看数据

1.找对标(建议可以在国内的品台 或者 推荐你们一个 亚马逊视频review)

多平台去找(抖音/快手/小红书/淘宝/亚马逊视频review)

找最新的视频,降低同行捷足先登

用好搜索功能

用好选品软件

做好视频归档

2.去水印

可以找免费的微信小程序【去水印】

【鬼手剪辑】【哼哼猫去水印】

搬运某个对标账号最好的视频 — 可以安装插件 【sort for tiktok】-你点单个视频,右下角三个点,再点分析,可以看到单条视频数据啦,只能看到开通后发的视频的数据,开通之前发的视频,看不到分析数据

3.去重

合拍

绿幕

混剪辑

️ 挂购物车视频审核更加严格

4.上产品

可以从1688,淘宝,拼多多,阿里国际站找到该产品的视频,进行剪辑处理,换音乐,上传产品视频,然后更换音乐,上传视频(想要免费样品,等达人业务GMV做到500英镑以上,可以来MCN机构那里申报)

5.发视频

发布时间没有绝对讲究

一天发布极限再200条

两条视频建议间隔半小时发布(发视频如果你有产出经历,一天可以发布至少5条视频)

6.看数据

首先第一点:要开启数据分析功能,大家现在做的第一件事,就是开启!

️最好在发布第一条视频就开启

开通之后,就会有数据信息 overview, content, followers ,live

1.基础账号信息 overview

2.内容 content

3.粉丝

4. live

判断账号质量:流量来源 For you 最多就可以

For you 比例非常少的号:不代表是费号 可以 继续发视频发一段时间 看看!如果持续一段时间一直没有,就要考虑换号了。

21. 脚本

脚本是我们在拍摄视频的一大依据,前期的准备工作、后续的拍摄、剪辑等都要基于脚本。

简单来说,就是脚本已设定好在什么时间、什么地点出现什么画面,什么人,镜头如何运用。大家的脚本,要跟着自己的账号定位走

脚本的形式很多样,但离不开四个因素:1. 时间;2. 景别;3. 台词;4. 画面,设置脚本的好处

1. 提高视频拍摄效率

脚本就是短视频的拍摄框架。

有了这个框架,前期的准备、后续的拍摄、剪辑才能有目的、有方向地进行。

2. 保证视频拍摄质量

虽然短视频时长相对较短,但若要获得高流量、高转化,必须精雕细琢每一细节,包括背景、人物、道具、台词、拍摄及剪辑技巧、场景转换等等。

3. 坚持视频定位

通常,短视频账号都会有明确的账号定位,如美食类、服装穿搭类、职场类、生活小技巧分享类、街头访问类等等。所以,我们在策划每个短视频内容之前,都要基于你的账号定位(大方向)

4. 确定视频主题,主题是赋予内容定义的。

基于上面的账号定位,我们就需要对此次具体的短视频拍摄定下主题。比如彩妆分享类账号,此次拍摄一个干皮底妆种草分享,这就是具体的视频主题。

5. 参考/借鉴优秀视频

尤其是刚开始接触短视频制作时,自己想要的视频拍摄效果和最终出来的效果总是会存在差异。这时,建议提前学习一些视频拍摄手法和技巧,或者直接借鉴、学习大神的拍摄。

6. 背景BGM

配合场景选择合适的音乐非常关键。调性学习需要多积累,学习别人是怎么选择BGM的,或者选择平台上近期爆火的BGM。

22. 什么是一个合格的脚本?

在拍摄脚本里面,我们要对每一个镜头进行细致的设计,主要包括以下6个要素:

镜头

景别

内容

台词

时长

运镜

道具(是可有可无的)

图片[3]-tiktok英国直播原生ip_tiktok英国直播原生ip-新闻-JiSu-提供TikTok直播专线,SDWAN专线,TikTok线路,原生ip,节点,SD-WAN

以帐篷举例:

我们可以用大远景、全远景,去凸显帐篷的使用场景(一个景致优美的山区或水边);

图片[4]-tiktok英国直播原生ip_tiktok英国直播原生ip-新闻-JiSu-提供TikTok直播专线,SDWAN专线,TikTok线路,原生ip,节点,SD-WAN

然后镜头逐渐拉近,人物和动物可以现身,在中远景、中景、中近景,通过人物互动的形式,来烘托范围,表现帐篷的实用价值(比如:空间很大、质量轻、防雨、防风等等;

用特写和大特写,来突出帐篷的材质和做工精良;

如何快速而自然地切换场景?就要讲到运镜了

可以在B站、抖音找一找相关的免费课程,学一学如何去拍摄

图片[5]-tiktok英国直播原生ip_tiktok英国直播原生ip-新闻-JiSu-提供TikTok直播专线,SDWAN专线,TikTok线路,原生ip,节点,SD-WAN

23. 剪映里面有一个非常好用的脚本工具

创作脚本-好物分享,可以看到很多开箱、种草、服饰分享的现成脚本,把拍摄好的素材和准备好的文案都可以放在脚本里面,自动生成,在剪映的创作课堂看一些直播公开课,获取创作灵感;

还有一个APP,是巨量旗下的,叫巨量创意

点击创作-拍素材

可以学到各行各业爆品的拍摄运镜手法,在做号之余,去用手里的物品多学一学,拿到样品的,用样品多练习

24. 如何去找素材?

Spotify热门音乐

该歌单收录了Tik Tok上火爆的热门音乐。

Soundcloud

可下载使用网站里的创作音乐。

站长之家

站长素材是一家大型综合设计类素材网站。

“预告片世界”,里面有各种最新电影的预告片,资源丰富,画质清晰,可以直接下载使用!

Mixkit 是一个免费视频素材网站,提供大量的高画质影片,类型包含商业科技、城市、音乐、生活、动画、抽象、大自然、户外和交通工具等,还有高质量的音频和 PR 模板下载。

Footage Crate

Footage Crate 为独立制片人和创意工作者提供了大量免费的视频。

Pexels

视频素材质量高,大多数文件可免费下载和免费使用

Pexels还有视频素材板块,和图库已有,依然保持着免费、海量、高质的特征。

视频种类丰富,全部可以免费用于商业或个人用途。

Coverr 是一个免费可商用的航拍视频素材网站,和其它几个无版权限制的服务一样,你可以随意使用这里面的视频素材,包括商业性质使用。coverr还提供了代码便于你将从网站下载的视频用作于网页背景,对于不懂代码的人很有帮助,该代码可以实现网页全屏视频背景。

Videovo 是一个高清免费素材和动画的集中营,网站包含了2700多个高清的视频剪辑,并且还在不断增长中。

完全免费的影视素材网站,可以为个人和商业项目免费使用。

世界上最大的视频社区之一,这里有活跃的成员分享免费高清的视频素材及录制技巧。

拥有大量免费可商用高清视频素材,不支持关键词搜索,只能按分类查找,但分类比较清晰,一般能找合适的视频素材。

老外爱用的梗图(Meme),可以在这个网站上找到:Giphy https://giphy.com/

25.几个去水印的工具

PC端:

YouTube 下载支持全球大部分平台高清下载

Savefrom 支持国外大部分平台的下载

哔哩哔哩视频解析下载 支持国内大部分平台的下载

抖音分析师

哼哼猫去水印

Tikmate

TikTok去水印网页版

26.翻译工具

Deepl

【实时语音翻译】功能的APP,大家有需要也可以用起来:谷歌翻译、百度翻译、讯飞听写、Otter、有道翻译官、腾讯翻译君

Grammarly

Grammarly是一款在线语法纠正和校对工具,支持Windows、Mac、iOS和Android等多个平台。它能够检查单词拼写、纠正标点符号、修正语法错误、调整语气以及给出风格建议等;对学术写作来说,Grammarly还可以帮助查重。

27.

后期养号预算和时间比较充裕,可以考虑用一下云手机,云手机可以实现等同于境内直播的体验效果;

如果想要解决同一站点多账号管理的问题,集中管理跨境电商、社媒营销、跨境收款、网盟营销等多账号,为每个账号提供独立干净的登录环境。可以尝试一下Adspower;

操作型内容案例分享(卖手机膜的商家视频用中文讲,后期翻译成英语,垂直品类确实对商品的专业角度呈现要求更高,短视频是个不错的种草方式,小情景的套路挺好玩的!)

28. promote投放

1.按国家来开通

2.暂时没有相似人群投放功能

3.可以添加独立站链接引导站外

目前开放的投流国家

图片[6]-tiktok英国直播原生ip_tiktok英国直播原生ip-新闻-JiSu-提供TikTok直播专线,SDWAN专线,TikTok线路,原生ip,节点,SD-WAN

短视频加热,

以下就是promote操作流程

入口1:

图片[7]-tiktok英国直播原生ip_tiktok英国直播原生ip-新闻-JiSu-提供TikTok直播专线,SDWAN专线,TikTok线路,原生ip,节点,SD-WAN

入口2

图片[8]-tiktok英国直播原生ip_tiktok英国直播原生ip-新闻-JiSu-提供TikTok直播专线,SDWAN专线,TikTok线路,原生ip,节点,SD-WAN

图片[9]-tiktok英国直播原生ip_tiktok英国直播原生ip-新闻-JiSu-提供TikTok直播专线,SDWAN专线,TikTok线路,原生ip,节点,SD-WAN

图片[10]-tiktok英国直播原生ip_tiktok英国直播原生ip-新闻-JiSu-提供TikTok直播专线,SDWAN专线,TikTok线路,原生ip,节点,SD-WAN

图片[11]-tiktok英国直播原生ip_tiktok英国直播原生ip-新闻-JiSu-提供TikTok直播专线,SDWAN专线,TikTok线路,原生ip,节点,SD-WAN

针对投流的动作,我们需要看到相关数据报表,入口:

图片[12]-tiktok英国直播原生ip_tiktok英国直播原生ip-新闻-JiSu-提供TikTok直播专线,SDWAN专线,TikTok线路,原生ip,节点,SD-WAN

图片[13]-tiktok英国直播原生ip_tiktok英国直播原生ip-新闻-JiSu-提供TikTok直播专线,SDWAN专线,TikTok线路,原生ip,节点,SD-WAN

如果你的账号没有promote ,一般有一下三个原因

1.确认网络环境

2.升级最高版本

3.个人和企业账号之间切换试试

看看直播:直播预热/直播中加热

入口 直播开始:

图片[14]-tiktok英国直播原生ip_tiktok英国直播原生ip-新闻-JiSu-提供TikTok直播专线,SDWAN专线,TikTok线路,原生ip,节点,SD-WAN

图片[15]-tiktok英国直播原生ip_tiktok英国直播原生ip-新闻-JiSu-提供TikTok直播专线,SDWAN专线,TikTok线路,原生ip,节点,SD-WAN

直播中间,建议大家投流直接选择【涨粉】而非播放:

图片[16]-tiktok英国直播原生ip_tiktok英国直播原生ip-新闻-JiSu-提供TikTok直播专线,SDWAN专线,TikTok线路,原生ip,节点,SD-WAN

Promo 充值 三种方法,前两个充值都有抽点,优先建议再tiktok官网充值(最省钱)

图片[17]-tiktok英国直播原生ip_tiktok英国直播原生ip-新闻-JiSu-提供TikTok直播专线,SDWAN专线,TikTok线路,原生ip,节点,SD-WAN

图片[18]-tiktok英国直播原生ip_tiktok英国直播原生ip-新闻-JiSu-提供TikTok直播专线,SDWAN专线,TikTok线路,原生ip,节点,SD-WAN

充值操作操作流程:

1.登陆网页版

点击右上角 获取金币

图片[19]-tiktok英国直播原生ip_tiktok英国直播原生ip-新闻-JiSu-提供TikTok直播专线,SDWAN专线,TikTok线路,原生ip,节点,SD-WAN

图片[20]-tiktok英国直播原生ip_tiktok英国直播原生ip-新闻-JiSu-提供TikTok直播专线,SDWAN专线,TikTok线路,原生ip,节点,SD-WAN

充值完成后:

图片[21]-tiktok英国直播原生ip_tiktok英国直播原生ip-新闻-JiSu-提供TikTok直播专线,SDWAN专线,TikTok线路,原生ip,节点,SD-WAN

有可能会出现支付失败(可以多尝试几次)

1.确保电脑ip在目标国家

2.使用chrome谷歌浏览器

3.用目标国家币种(英国-英镑)

4.可以使用无痕浏览器

实操之外的,审核逻辑

promote的审核要比发布视频审核更加严格,所以大家要好好检查自己的视频,

推荐一个网址 :Haoweichi.com 找国外地址信息

三轮审核:

1.审核bgm(商用) 文案 标签 是否违规

2.视频查重/视频画面内容/BGM

3.人工审核:视频内容/落地页匹配程度

图片[22]-tiktok英国直播原生ip_tiktok英国直播原生ip-新闻-JiSu-提供TikTok直播专线,SDWAN专线,TikTok线路,原生ip,节点,SD-WAN

promote和tiktok信息流投放是有一定的差别的,这个大家要自己分清楚

直播投放注意事项:

1.投放后流量会更精准

2.通常审核会在15-20分钟,需要提前预估投放时间

图片[23]-tiktok英国直播原生ip_tiktok英国直播原生ip-新闻-JiSu-提供TikTok直播专线,SDWAN专线,TikTok线路,原生ip,节点,SD-WAN


29. 服装直播攻略话术:

30. OBS直播入门教程:

个人博客出海指南(chuhaizhinan.com)目前流量上升很快,出海指南是主要针对亚马逊/独立站以及其他三方平台的工具导航栏,涵盖亚马逊,关键词,网红营销,联盟营销,SEO等常用工具以及出海干货集锦,欢迎关注

图片[24]-tiktok英国直播原生ip_tiktok英国直播原生ip-新闻-JiSu-提供TikTok直播专线,SDWAN专线,TikTok线路,原生ip,节点,SD-WAN

© 版权声明
THE END
喜欢就支持一下吧
点赞15 分享
评论 抢沙发

请登录后发表评论

    暂无评论内容